
成都铁路卫生学校
2026年招生报名通知
成都铁路卫生学校是由四川省卫生健康委主管,四川省医学科学院•四川省人民医院举办的,有着近八十年办学历史的公办优质特色中等职业学校,是国家首批示范性中等职业学校、国家级重点中等职业学校、教育部“全国职业院校学生管理50强”、四川省“三全育人”典型学校;护理专业是首批国家示范专业、国家示范校建设重点专业,药剂专业是国家示范校建设重点专业,口腔修复工艺专业是四川省重点专业。学校有国家财政资金大力支持,已成为西部领先、全国一流的卫生类中等职业学校。
学校创建于1947年,其前身为法国教会圣修医院附属“仁爱高级护士学校”。1951年由铁路部门管理,是原铁道部所属最早的8所卫校之一,2000年划转四川省,为省属公办中等职业学校。校址位于成都市郫都区三道堰镇,占地360余亩,建筑面积17万余平方米。有各级各类在校生6000余人。学校治学严谨、管理科学、师资力量雄厚、教学条件优越、教风学风优良。园林式校园环境优美,学校实训中心建有专业化产教融合实训基地,有“模拟医院”、“制药车间”、“虚拟仿真医学实训中心”、“生命科学馆”等设施。与电子科大医学院共建“医学基础实验基地”,实训设备设施先进。教学楼安装中央空调,配备交互式多媒体教学设备,校园Wi-Fi 全覆盖,是全国职业院校数字校园建设样板校。学生公寓、食堂配备了空调、24小时热水供应、直饮水机、自动洗衣机、干衣机等生活设施。校内设有400米标准塑胶田径场、足球场、篮球场、排球场、羽毛球场、室内体育馆等运动场馆。
我校招生报名工作从2026年4月28日正式开始,每天均可到校报名咨询,节假日照常接待,直至招满为止。现将有关事项通知如下。
一、招生计划
1. 中高职衔接五年贯通培养班(简称五年高职,联办学校及招生计划以四川省教育考试院公布为准)
|
专业名称 |
学制 层次 |
招生计划 |
联办高校 |
学习地点及学费标准 |
备注 |
|
康复技术 |
五年(3+2) 全日制大专 |
50 |
四川卫生康复职业学院 |
前三年在我校就读,按中专收费(免学费);后两年到四川卫生康复职业学院就读,按照当年校本部高职各专业收费标准执行。 |
1、四川省内应届初中毕业生,参加四川省中考。 2、中考成绩达到所在地市州录取控制分数线,经过四川省教育考试院从高分到低分出档录取,招生计划录满即止。 3、考生填报中考志愿时,须将五年制高职(非师范类)第一志愿填报我校。 |
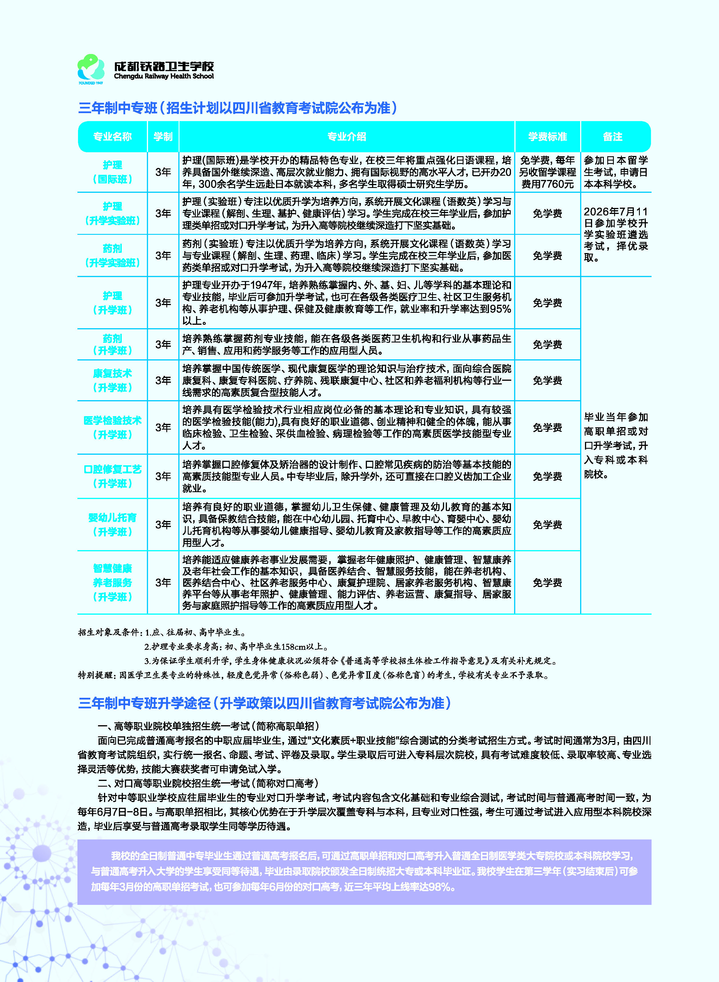
2. 三年制中专班(招生计划以四川省教育考试院公布为准)
|
专业名称 |
学制 |
专业介绍 |
学费 标准 |
备注 |
|
护理 (国际本科班) |
3年 |
护理(国际本科班)是学校开办的精品特色专业,在校三年将重点强化日语课程,培养具备国外继续深造、高层次就业能力、拥有国际视野的高水平人才,已开办20年,300余名学生远赴日本就读本科,多名学生取得硕士研究生学历。 |
免学费,语言培训费及留学预备课程费7760元/年 |
参加日本留学生考试,申请日本本科学校 |
|
护理 (升学实验班) |
3年 |
护理(实验班)学制 3 年,专注以优质升学为培养方向,系统开展文化课程(语数英)学习与专业课程(解剖、生理、基护、健康评估)学习。学生完成在校三年学业后,参加护理类单招或对口升学考试,为升入高等院校继续深造打下坚实基础。 |
免学费 |
毕业当年参加职教高考,升入专科和本科学校。 |
|
药剂 (升学实验班) |
3年 |
药剂(实验班)学制 3 年,专注以优质升学为培养方向,系统开展文化课程(语数英)学习与专业课程(解剖、生理、药理、临床)学习。学生完成在校三年学业后,参加医药类单招或对口升学考试,为升入高等院校继续深造打下坚实基础。 |
免学费 |
|
|
护理 (升学班) |
3年 |
护理专业开办于1947年,培养熟练掌握内、外、基、妇、儿等学科的基本理论和专业技能,毕业后可参加升学考试,也可在各级各类医疗卫生、社区卫生服务机构、养老机构等从事护理、保健及健康教育等工作,就业率和升学率达到95%以上。 |
免学费 |
|
|
药剂 (升学班) |
3年 |
培养熟练掌握药剂专业技能,能在各级各类医药卫生机构和行业从事药品生产、销售、应用和药学服务等工作的应用型人员。 |
免学费 |
|
|
康复技术 (升学班) |
3年 |
培养掌握中国传统医学、现代康复医学的理论知识与治疗技术,面向综合医院康复科、康复专科医院、疗养院、残联康复中心、社区和养老福利机构等行业一线需求的高素质复合型技能人才。 |
免学费 |
|
|
医学检验技术(升学班) |
3年 |
培养具有医学检验技术行业相应岗位必备的基本理论和专业知识,具有较强的医学检验技能(能力),具有良好的职业道德、创业精神和健全的体魄,能从事临床检验、卫生检验、采供血检验、病理检验等工作的高素质医学技能型专业人才。 |
免学费 |
|
|
口腔修复工艺(升学班) |
3年 |
培养掌握口腔修复体及矫治器的设计制作、口腔常见疾病的防治等基本技能的高素质技能型专业人员。中专毕业后,除升学外,还可直接在口腔义齿加工企业就业。 |
免学费 |
|
|
婴幼儿托育(升学班) |
3年 |
培养有良好的职业道德,掌握幼儿卫生保健、健康管理及幼儿教育的基本知识,具备保教结合技能,能在中心幼儿园、托育中心、早教中心、育婴中心、婴幼儿托育机构等从事婴幼儿健康指导、婴幼儿教育及家教指导等工作的高素质应用型人才。 |
免学费 |
|
|
智慧健康 养老服务 (升学班) |
3年 |
培养能适应健康养老事业发展需要,掌握老年健康照护、健康管理、智慧康养及老年社会工作的基本知识,具备医养结合、智慧服务技能,能在养老机构、医养结合中心、社区养老服务中心、康复护理院、居家养老服务机构、智慧康养平台等从事老年照护、健康管理、能力评估、养老运营、康复指导、居家服务与家庭照护指导等工作的高素质应用型人才。 |
免学 费 |
二、报名条件
1.中高职衔接五年贯通培养招生对象为:中考考籍在四川省内的应届初中毕业生,中考成绩在当地五年贯通培养录取控制分数线以上,并且必须填报我校为非师范类的第一志愿,以报考学生成绩从高分到低分录取。
2.中专三年制的招生对象为:四川省(甘孜州和阿坝州所有应往届学生及凉山州全境已填报藏区、彝区“9+3”专项招生志愿的学生除外)以及重庆市的应、往届初、高中毕业生。
三、报名时间和方式
(一)三年制中专是自主招生,到校现场报名(不需要在中考地填志愿)。
1.中考成绩公布前报名阶段
招生开始后,每周一至周日9:00-16:00(节假日照常接待)。
(1)初中应届毕业生
初中模拟考试成绩、初三上期期末成绩、月考成绩中任意一次的语数外三科总分需达到220分以上,凭初中学校成绩软件现场查验结果或加盖学校鲜章的纸质成绩证明,通过面试并完成缴费后,可自主选择任意专业领取中专录取通知书。
选择国际本科班、婴幼儿托育专业、智慧健康养老服务专业的学生,面试合格后,可适当降分录取,满额即止。
若考生无法按上述方式提供成绩、成绩无具体分数,或分数暂未达到要求,可先到校参加面试。面试通过者将获得预报名通知单,待后期成绩达到要求,考生凭相关成绩证明和预报名通知单到校完成缴费及正式报名手续。
(2)往届生
户口在四川省内的往届生凭2024年、2025年中考成绩、普高成绩证明或普高学籍证明,语数外总分达到220分以上,通过面试并完成缴费后,可自主选择任意专业领取中专录取通知书。
(3)艺体特长生
艺体特长生通过测试可以享受降分录取,具体报名测试时间见文末附件。
2.中考成绩公布后报名阶段
中考成绩公布之日起至名额报满,每周一至周日9:00-16:00均可报名。应届考生现场查验中考成绩符合要求(具体分数标准将提前在招生咨询QQ群公布),且面试合格后,即可现场领取中专录取通知书。
未被录取的学生可将中考语数外成绩上传至我校报名系统。若后期有学生放弃学位,我校将按地区分批次、从高分到低分陆续进行补录。相关详情请关注学校招生咨询QQ群通知。
(二)中高职衔接五年贯通培养(俗称五年高职)一般在中考成绩出来后在各地市州招考网上填报我校为第一志愿,从高到低录取。
只有中考考籍在四川省内的应届初中毕业生,中考成绩上当地五年贯通培养录取控制分数线者,才有资格填报志愿。一般在七月初由四川省教育考试院公布2026年中高职衔接五年贯通培养招生录取控制分数线,上线的学生都可以填报我校为非师范类第一志愿,填报网址由各市州公布,由省考试院从高分到低分统一进行录取。学校会收集相关信息,在招生咨询QQ群里公布2026年录取控制分数线、填报网址、学校及专业代码、录取结果,请大家随时关注群内通知。
(三)想就读我校五年制高职康复技术专业的学生,建议先取得三年制中专录取通知书,再填报五年制高职志愿。若被五年制高职录取,学生可自主选择就读中专或大专,以增加自身选择机会,最终学历层次以到校报到注册为准。
四、报名地点和乘车路线
成都铁路卫生学校招就办北辰楼102(成都市郫都区蜀源大道三段566号)

五、报名有关事项说明
(一)入学面试要求
1.护理专业要求学生净身高1.58米以上(其余专业不限身高)。
2.为保证学生顺利毕业及升学,学生身体健康状况必须符合《普通高等学校招生体检工作指导意见》及有关补充规定。
3.特别提醒:因医药卫生类专业的特殊性,有心脏病史、癫痫、智力障碍、严重运动系统障碍、传染性疾病、精神类疾病,轻度色觉异常(俗称色弱)、色觉异常Ⅱ度(俗称色盲)等考生不适合就读医学类专业,学校有关专业可不予录取。如果学生及家长隐瞒病史,导致职教高考录取受影响,自行承担全部责任。
(二)学生提供资料
1. 学生身份证;若仅持有户口本(原件或复印件),需额外提供含本人姓名及照片的有效证件,如护照、医保卡、学生证等;
2. 往届生提供初中毕业证原件;
3. 真实有效的成绩证明;
4. 非艺体类的省、市级各类获奖证书或其他特长证明(自愿提供)
(三)中专升学实验班
1.学校将于7月11日组织已报名三年制升学班的学生(国际本科班及降分录取学生除外)参加考试。实验班分为护理类(毕业后颁发护理专业中专文凭)和医药类(毕业后颁发药剂专业中专文凭),核心目标是助力学生冲刺职教本科院校。升学实验班实行动态调整机制,第一学期结束后将再次选拔部分优秀学生加入。
2.学生需在中考成绩公布后及时上传中考语文、数学、英语成绩,学校将根据该三科的总成绩排序,选取前800名学生进入实验班选拔考试名单(成绩上传方式及考试名单将通过招生咨询QQ群公布)。
3.考试当天需核查中考成绩方可入场,若发现成绩作假,将取消考试资格。学校将依据选拔考试成绩从高到低择优录取,组建升学实验班。
4.本次考试采取自愿原则,未参加考试或未被录取的学生将自动进入普通升学班,这不会影响后续入学,且普通升学班学生同样可参加单招及对口高考。
(四)我校是公办学校,免收学费,不收取任何报名费和择校费。录取后缴纳第一学年住宿费600元、教材费900元,共计1500元。缴费后若不就读我校,可通过招生咨询QQ群中提供的退费二维码在线申请全额退款。
六、郑重声明
我校仅设有郫都区三道堰镇一个校区,未开设任何分校区,所有以“分校区”“教学点”名义发布的招生信息均为虚假信息。我校为公办学校,免收学费,不收取任何报名费及择校费。学校未委托任何中介机构、个人或校外单位开展招生工作,对于冒用成都铁路卫生学校名义、logo、照片等实施侵权行为,骗取家长及学生高额费用的,我校将保留追究其法律责任的权利。请各位考生及家长仔细甄别信息,谨防上当受骗。若考生及家长存在伪造成绩、学籍或冒名顶替等行为,一经发现,将取消其入学资格。
七、预报名登记及报名预约
所有中专报名学生均需扫描下方二维码完成信息填报,待面试合格并取得中专录取通知书后,方视为报名成功。

为保证“五一”假期、端午假期以及周末的报名工作顺畅有序,学校会陆续开放预约通道,具体的开放时间会在招生咨询QQ群中发布。请各位家长合理规划时间,先扫描预登记二维码完成预登记,然后再进行报名预约。
报名预约二维码如下:

八、咨询方式
招生热线: 028-87918657 87918215 67517676
13088077879 13088011778 13088077870
13088002282 13088090686 13088021221
2026招生咨询QQ群1群: 697727541(已满)
2026招生咨询QQ群2群: 782487297
2026招生咨询QQ群3群: 561664606
2026国际本科班招生咨询QQ群:980240459













2026年4月20日
编辑:成都铁路卫生学校招生就业办公室
