近日,四川省教育厅正式公布《2022 - 2024 年职业教育人才培养和教育教学改革研究项目结题验收结果的通知》,我校朱琳、张蝶、高倩、何雨姝、才华、刘杨等6位老师主持的省级教改项目全部顺利通过结题验收。


附件1
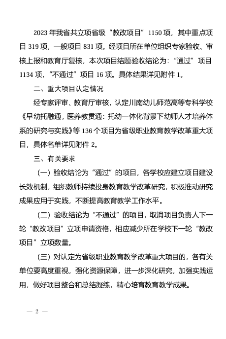
四川省2022-2024年职业教育人才培养和教育教学改革研究项目结题验收通过名单
序号 |
项目 编号 |
所在 单位 |
项目 名称 |
项目 级别 |
项目 负责人 |
项目组主要成员 |
1 |
ZHJG2022-049 |
成都铁路卫生学校 |
中职护理专业“双师型”教师专业发展现状及分层培养实践研究 |
一般项目 |
朱琳 |
谭崇杭、符莹、宋健、王冬梅、张蝶、高红琴、熊艳君、唐娟、谭蓉 |
2 |
ZHJG2022-050 |
成都铁路卫生学校 |
职教改革新格局下中等职业学校班主任队伍专业素养提升与评价研究 |
一般项目 |
张蝶 |
胡跃飞、唐宏彬、冯伯阳、朱琳、李昕、徐小晴、刘霞、王官燕、夏晓薇 |
3 |
ZHJG2022-051 |
成都铁路卫生学校 |
以党史为重点的“四史”学习教育融入中职思政课教学的实践研究 |
一般项目 |
高倩 |
蒋婕、陈沙原、易娜、李国林、董剑、苏小君、王丹、吴玉珍、康凤 |
4 |
ZHJG2022-052 |
成都铁路卫生学校 |
基于“岗课赛证”融通的中职<药物制剂技术> 新型活页式教材设计与开发 |
一般项目 |
何雨姝 |
于素玲、王宇、蒋燕红、谢琴、陈晨、刘杨、王德毅、付强 |
5 |
ZHJG2022-053 |
成都铁路卫生学校 |
中职护理专业赛教融合的实证研究——以全国职业技能大赛健康照护项目引领课程资源建设 |
一般项目 |
才华 |
王佳、李莉、李娟、石晓玲、廖静 |
6 |
ZHJG2022-054 |
成都铁路卫生学校 |
中职《天然药物学基础》课程新型一体化数字教学资源开发与应用 |
一般项目 |
刘杨 |
于素玲、蒋燕红、陈莉、乔媛媛、王宇、杨川、谢琴、何雨姝、施明毅 |
此次通过验收的 6 项教改项目,涵盖了我校“双师型”教师的培养、班主任队伍素养提升、思政课程教学研究、教材设计与创新开发、专业赛教融合实证研究以及数字化课程教学资源开发与应用等多个关键领域。这些项目紧密围绕学校办学的核心需求,精准发力,以解决实际教学问题、提升人才培养质量为导向,开展了一系列的研究与实践,是我校教育教学改革取得的重要成果。
接下来,学校将继续秉持“以研促教、以教促学、教研相长”的理念,不断深化教育教学改革。一方面,积极推动研究成果在教学实践中的广泛应用,切实提升教学质量;另一方面,做好项目的整合与总结凝练工作,培育教育教学成果,推动教学改革研究赋能学校高质量的发展。